按摩视频

您好,欢迎进入西安中心医院官方网站!

手机版二维码
按摩视频中心

按摩视频中心

 » 内容
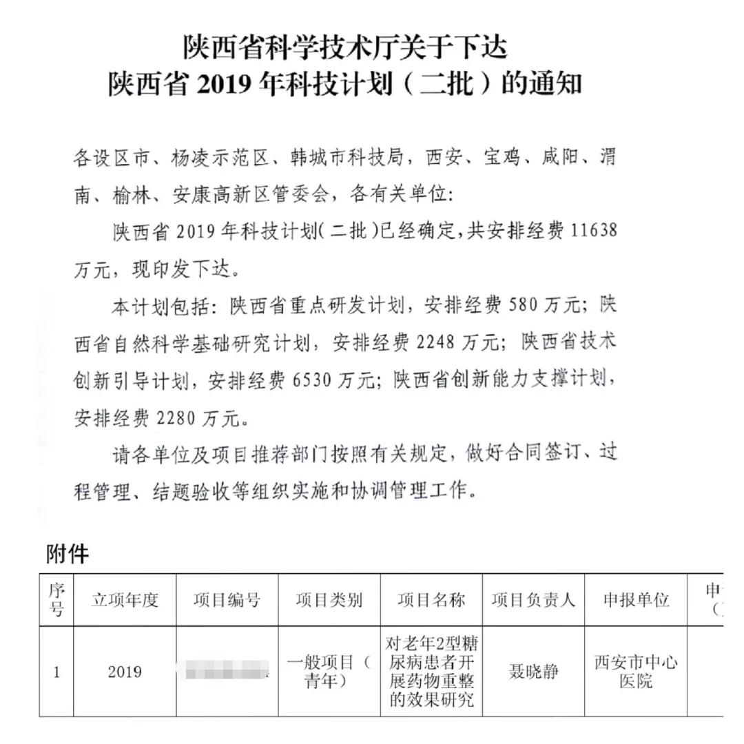
按摩视频 药剂科喜获2019年度陕西省自然科学基金项目
发布人:药剂科  发布日期:2019-08-20

 

     2019年7月29日,陕西省2019年科技计划(二批)项目已经确定,按摩视频 药剂科聂晓静药师申报的“对老年2型糖尿病患者开展药物重整的效果研究”获得2019年陕西省自然科学基础研究计划一般项目(青年))立项。

 

随着医改的不断深入,药师的价值不断体现,药师的药学服务模式完成两个转变:一是“以药品为中心”转变为“以患者为中心”;二是“保障药品供应为中心”转变为“提供专业的药学服务为中心”。为积极响应健康中国建设及世界卫生组织全球患者安全挑战的第三项——用药安全,我院临床药师立足于药学服务内涵,为患者提供更优质、人性化的药学服务。 

药剂科将以此次立项为契机,创新思路,找准定位,转型发展,谱写药学科研工作发展新蓝图。